
STAT 120
Core intro stats covered: EDA for data comprehension, estimation with confidence, and hypothesis testing via p-values.
Upcoming focus: Advanced inference methods, transitioning from simulations to probability models for bootstrap/randomization distributions.
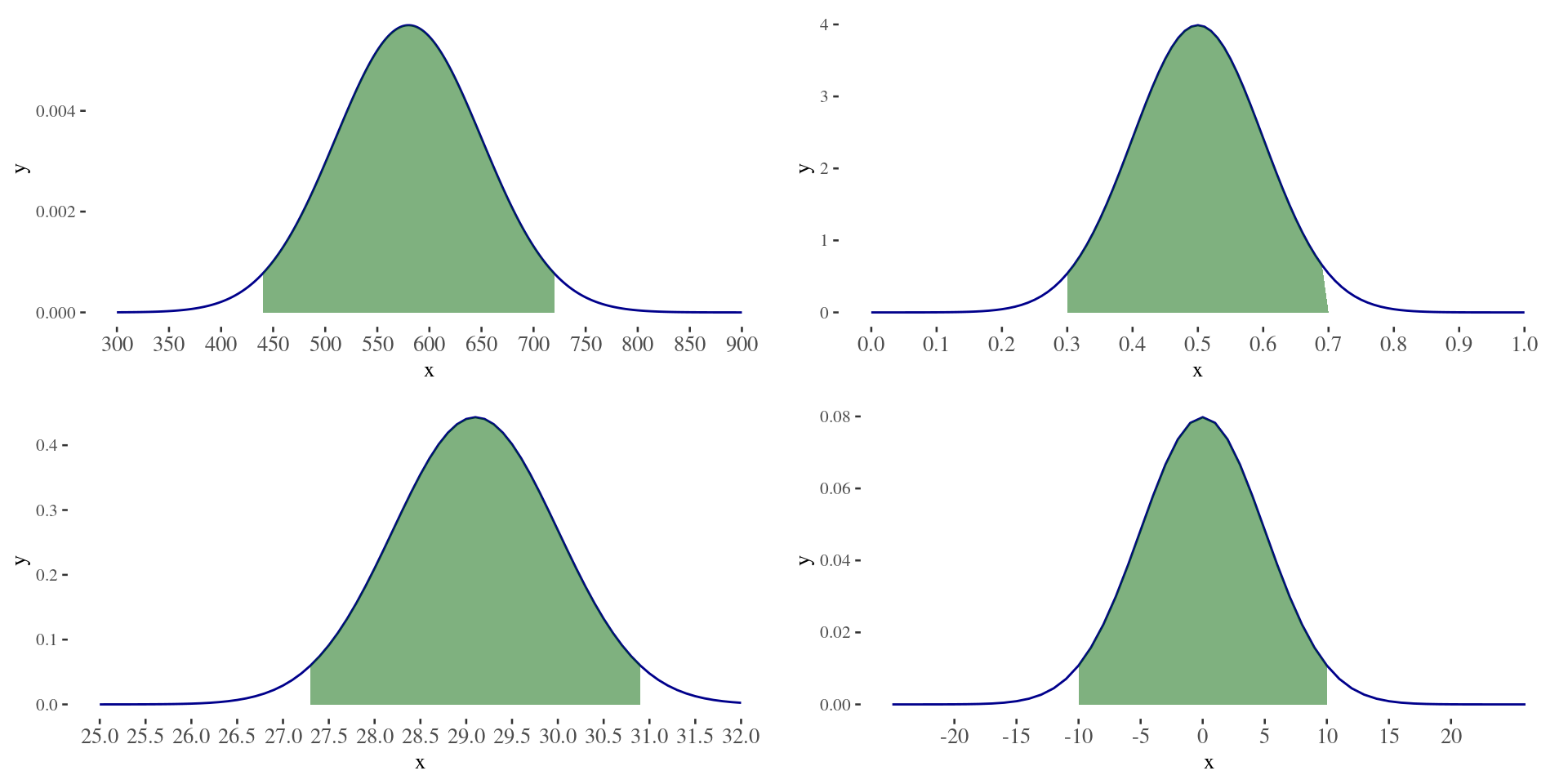
A density curve is a theoretical model to describe a distribution.
Distribution for
All density curves have an area under the curve of 1 (100%)
A normal distribution has a symmetric bell-shaped density curve.
The mean and SD determine how a normal density curve looks. The normal model parameters are

What percent of the population scored 650 or higher?
[1] 0.1586553
[1] 0.1586553
What score is the \(25^{th}\) percentile?
When have we already been using normal models??

30:00